首頁 > 陸豐市人民政府門戶網(wǎng)站 > 重點(diǎn)領(lǐng)域信息公開 > 征地信息公開 > 批次(或單獨(dú)選址項(xiàng)目)用地名稱 > 征地公告信息/征地補(bǔ)償安置方案公告信息
分享到:
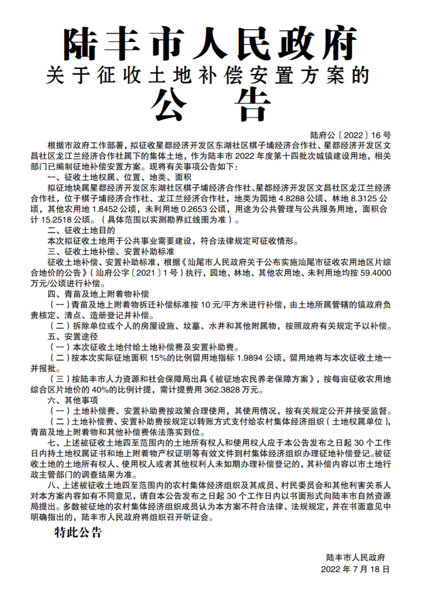
陸豐市人民政府關(guān)于征收土地補(bǔ)償安置方案的公告(陸府公[2022]16號)

關(guān)聯(lián)稿件:
相關(guān)附件:
您訪問的鏈接即將離開“陸豐市人民政府”門戶網(wǎng)站,是否繼續(xù)?
長者助手
無障礙
手機(jī)版
智能機(jī)器人
2022-07-18 09:22
粵公網(wǎng)安備 44158102000013號